教师〔2012〕1号
各省、自治区、直辖市教育厅(教委),新疆生产建设兵团教育局,部属师范大学:
为贯彻党的十七届六中全会精神,落实教育规划纲要,构建教师专业标准体系,建设高素质专业化教师队伍,教育部研究制定了《幼儿园教师专业标准(试行)》《小学教师专业标准(试行)》和《中学教师专业标准(试行)》(以下简称《专业标准》),现印发给你们,请结合实际认真贯彻执行。并就有关事项通知如下:
《专业标准》是国家对幼儿园、小学和中学合格教师专业素质的基本要求,是教师实施教育教学行为的基本规范,是引领教师专业发展的基本准则,是教师培养、准入、培训、考核等工作的重要依据。当前和今后一个时期,各地教育行政部门、开展教师教育的院校、中小学校和幼儿园要把贯彻落实《专业标准》作为加强教师队伍建设的重要任务和举措,认真制定工作方案,精心组织实施,务求取得实效。
各地、各校要采取宣讲、讨论、座谈、培训等多种形式,组织开展《专业标准》专题学习活动。充分利用报刊、电视、网络等各类媒体,广泛宣传《专业标准》的重要意义和主要内容,进一步提高全社会对教师专业特性的认识。通过学习宣传,帮助广大中小学、幼儿园教师和师范生准确理解《专业标准》的基本理念,全面把握《专业标准》的内容要求,切实增强专业发展的自觉性,把《专业标准》作为开展教育教学实践、提升专业发展水平的行为准则。
各地、各校要紧密结合实际,抓紧制订贯彻落实《专业标准》的具体措施。要依据《专业标准》调整教师培养方案,编写教育教学类课程教材,作为教师教育类课程的重要内容。将《专业标准》作为“国培计划”和“省培计划”等各级培训的重要内容,依据《专业标准》制定教师培训课程指南。将《专业标准》作为中小学和幼儿园教师考核的重要依据,进一步细化考核的内容和指标。教育部将组织编写《专业标准》解读,组织有关专家赴部分师范院校进行宣讲,并结合教师资格考试改革试点工作,适时修改完善教师资格考试标准和考试大纲。
各地、各部属师范大学学习宣传和贯彻落实《专业标准》情况要及时报送教育部。
附件:1.
幼儿园教师专业标准(试行).doc
中华人民共和国教育部
二○一二年二月十日
文件来源:http://www.moe.gov.cn/srcsite/A10/s6991/201209/t20120913_145603.html
附件2:
小学教师专业标准(试行)
为促进小学教师专业发展,建设高素质小学教师队伍,根据《中华人民共和国教师法》和《中华人民共和国义务教育法》,特制定《小学教师专业标准(试行)》(以下简称《专业标准》)。
小学教师是履行小学教育教学工作职责的专业人员,需要经过严格的培养与培训,具有良好的职业道德,掌握系统的专业知识和专业技能。《专业标准》是国家对合格小学教师专业素质的基本要求,是小学教师实施教育教学行为的基本规范,是引领小学教师专业发展的基本准则,是小学教师培养、准入、培训、考核等工作的重要依据。
一、基本理念
(一)师德为先
热爱小学教育事业,具有职业理想,践行社会主义核心价值体系,履行教师职业道德规范,依法执教。关爱小学生,尊重小学生人格,富有爱心、责任心、耐心和细心;为人师表,教书育人,自尊自律,做小学生健康成长的指导者和引路人。
(二)学生为本
尊重小学生权益,以小学生为主体,充分调动和发挥小学生的主动性;遵循小学生身心发展特点和教育教学规律,提供适合的教育,促进小学生生动活泼学习、健康快乐成长。
(三)以能力为重
把学科知识、教育理论与教育实践有机结合,突出教书育人实践能力;研究小学生成长规律,遵循小学生成长规律,提升教育教学专业化水平;坚持实践、反思、再实践、再反思,不断提高专业能力。
(四)终身学习
学习先进小学教育理论,了解国内外小学教育改革与发展的经验和做法;优化知识结构,提高文化素养;具有终身学习与持续发展的意识和能力,做终身学习的典范。
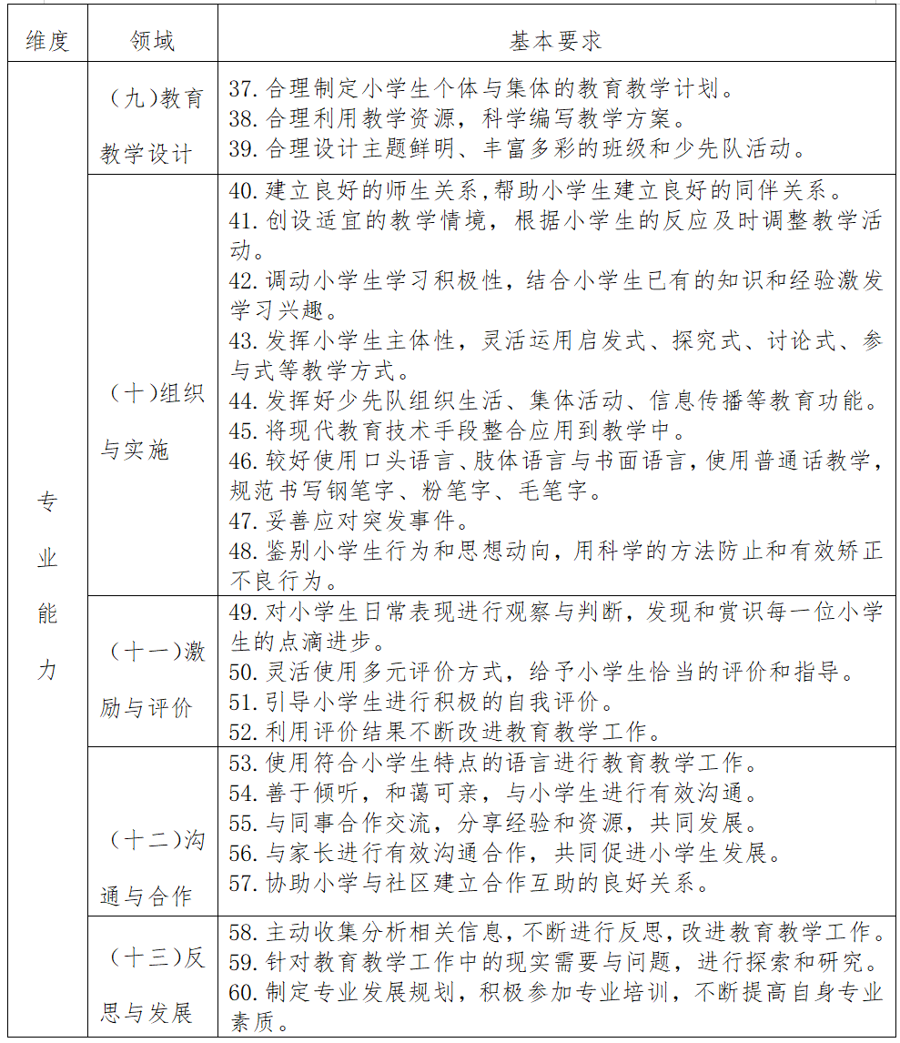
二、基本内容



三、实施建议
(一)各级教育行政部门要将《专业标准》作为小学教师队伍建设的基本依据。根据小学教育改革发展的需要,充分发挥《专业标准》引领和导向作用,深化教师教育改革,建立教师教育质量保障体系,不断提高小学教师培养培训质量。制定小学教师准入标准,严把小学教师入口关;制定小学教师聘任(聘用)、考核、退出等管理制度,保障教师合法权益,形成科学有效的小学教师队伍管理和督导机制。
(二)开展小学教师教育的院校要将《专业标准》作为小学教师培养培训的主要依据。重视小学教师职业特点,加强小学教育学科和专业建设。完善小学教师培养培训方案,科学设置教师教育课程,改革教育教学方式;重视小学教师职业道德教育,重视社会实践和教育实习;加强从事小学教师教育的师资队伍建设,建立科学的质量评价制度。
(三)小学要将《专业标准》作为教师管理的重要依据。制定小学教师专业发展规划,注重教师职业理想教育与职业道德教育,增强教师育人的责任感与使命感;开展校本研修,促进教师专业发展;完善教师岗位职责和考核评价制度,健全小学教师绩效管理机制。
(四)小学教师要将《专业标准》作为自身专业发展的基本依据。制定自我专业发展规划,爱岗敬业,增强专业发展自觉性;大胆开展教育教学实践,不断创新;积极进行自我评价,主动参加教师培训和自主研修,逐步提升专业发展水平。